当前位置: 首页 > 财税资讯 > 税务总局明确增值税 消费税与附加税费申报表整合有关事项

税务总局明确增值税 消费税与附加税费申报表整合有关事项

文章作者: | 来源: 国家税务总局 | 发布时间: 2021-07-17 11:20:51

为深入推进税务领域“放管服”改革,优化营商环境,切实减轻纳税人、缴费人申报负担,7月9日,国家税务总局发布《关于增值税 消费税与附加税费申报表整合有关事项的公告》。

我们为您准备了记账报税最新资料和费用报价,还有最新中小微企业政策解读、大量客户案例、记账报税最优惠套餐供您参考!
立即领取>

据国家税务总局网站消息,为贯彻落实中办、国办印发的《关于进一步深化税收征管改革的意见》,深入推进税务领域“放管服”改革,优化营商环境,切实减轻纳税人、缴费人申报负担,根据《国家税务总局关于开展2021年“我为纳税人缴费人办实事暨便民办税春风行动”的意见》(税总发〔2021〕14号),7月9日,国家税务总局发布《关于增值税 消费税与附加税费申报表整合有关事项的公告》(以下简称《公告》)。

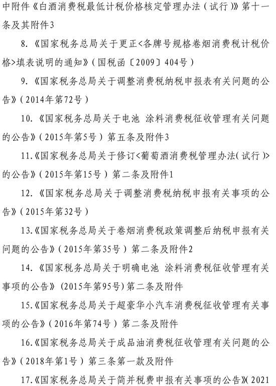
《公告》明确,自2021年8月1日起,增值税、消费税分别与城市维护建设税、教育费附加、地方教育附加申报表整合,启用《增值税及附加税费申报表(一般纳税人适用)》、《增值税及附加税费申报表(小规模纳税人适用)》、《增值税及附加税费预缴表》及其附列资料和《消费税及附加税费申报表》,《废止文件及条款清单》所列文件、条款同时废止。


税务总局明确增值税 消费税与附加税费申报表整合有关事项

税务总局明确增值税 消费税与附加税费申报表整合有关事项

税务总局明确增值税 消费税与附加税费申报表整合有关事项

慧算账:www.vuxapyb.cn】提供代理记账、公司(工商)注册等专业财税服务,为您解答各种财税疑难问题

(顾问1分钟内响应)
预约服务>
在线客服>
马上获取报价明细
立即获取报价>
在线客服免费咨询

1分钟极速响应,解答您的疑问

选择您需要咨询的业务
  • icon 代理记账
  • icon 旧账梳理
  • icon 工商变更
  • icon 汇算清缴
  • icon 财务服务
  • icon 税务咨询
立即回电>
慧小创免费咨询

微信随时联系,您身边的财税专家

二维码

手机微信扫码添加好友

尊享无忧财税服务

关闭按钮
慧算账 期待您的成功
关闭按钮

尊享无忧财税服务

关闭按钮

尊享无忧财税服务

关闭按钮

您的申请我们已经收到

请耐心等待,财税顾问会在第一时间与您联系。

扫码关注公众号, 为您的财税保驾护航

确定
顾问在线,立即咨询